Your browser doesn't support the features required by impress.js, so you are presented with a simplified version of this presentation.

For the best experience please use the latest Chrome, Safari or Firefox browser.

CIS 115

Lecture 26: Software Engineering

Early Programmers

Image Source: Wikipedia

1945 - 65: Early Software

1965 - 85: Software Crisis

1985 - 89: No Silver Bullet

1990 - 2000: Rise of the Internet

2000 - Present: Lightweight Methodologies

Software Development Life Cycle

Requirements Elicitation

Requirements

Image Source: Wikipedia

Use Cases

Image Source: Wikipedia

Software Specification

Software Specification

Image Source: Wikipedia

Software Architecture

Software Design & Construction

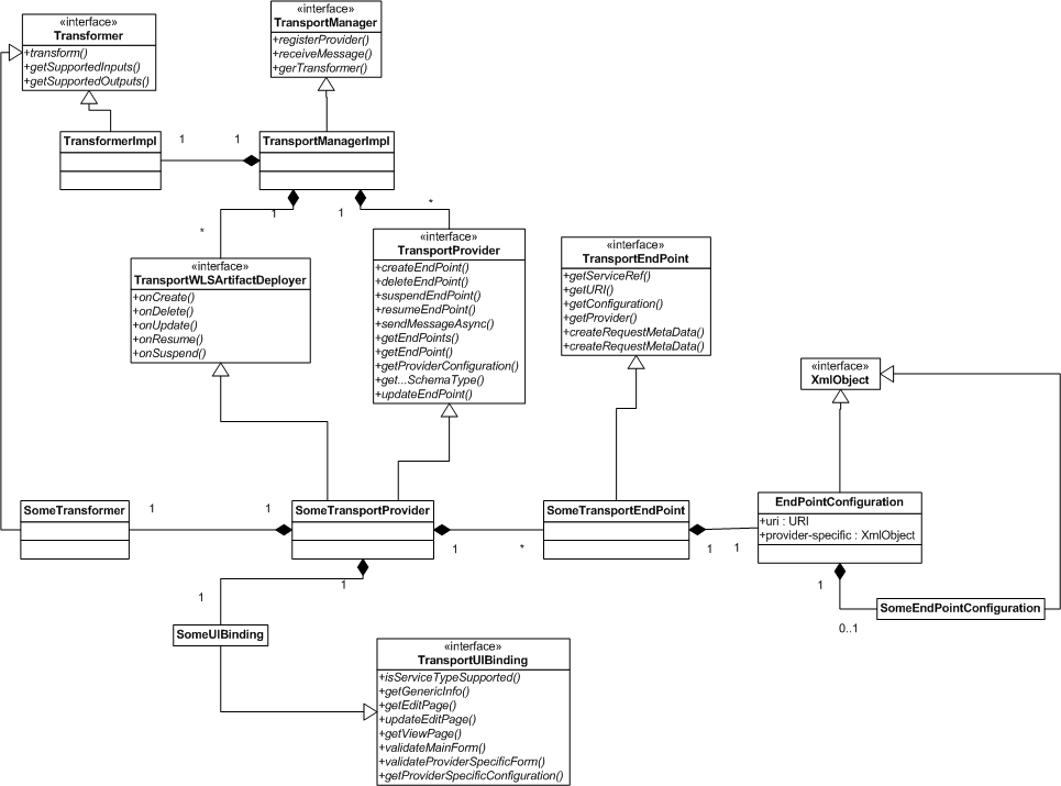
UML Diagram

Image Source: Oracle

Software Testing & Debugging

Deployment & Maintenance

Development Models

Waterfall

Image Source: Wikipedia

Iterative

Image Source: Wikipedia

Spiral

Image Source: Wikipedia

Source: Agile Manifesto

Agile (Scrum)

Image Source: Wikipedia

Globalization

Assignments

Blog 12: Cybersecurity Incidents

Cybersecurity is a major aspect of computer science today, and there have been many instances of high-profile organizations being hacked or large pieces of software being found to be vulnerable to an attack. Choose a particular incident in cybersecurity and tell us more about it. Things you can include:

Work on Wiki Project Drafts