Your browser doesn't support the features required by impress.js, so you are presented with a simplified version of this presentation.

For the best experience please use the latest Chrome, Safari or Firefox browser.

CIS 225

Lecture 2: System Administrator Duties

ENIAC - 1947-1955

Image Source: Wikipedia

IBM Tabulator - Social Security Administration (1936)

Image Source: Wikipedia

Image Source: Wikipedia

Functional Org Structure

Project Org Structure

Matrix Org Structure

Image Source: Wikipedia

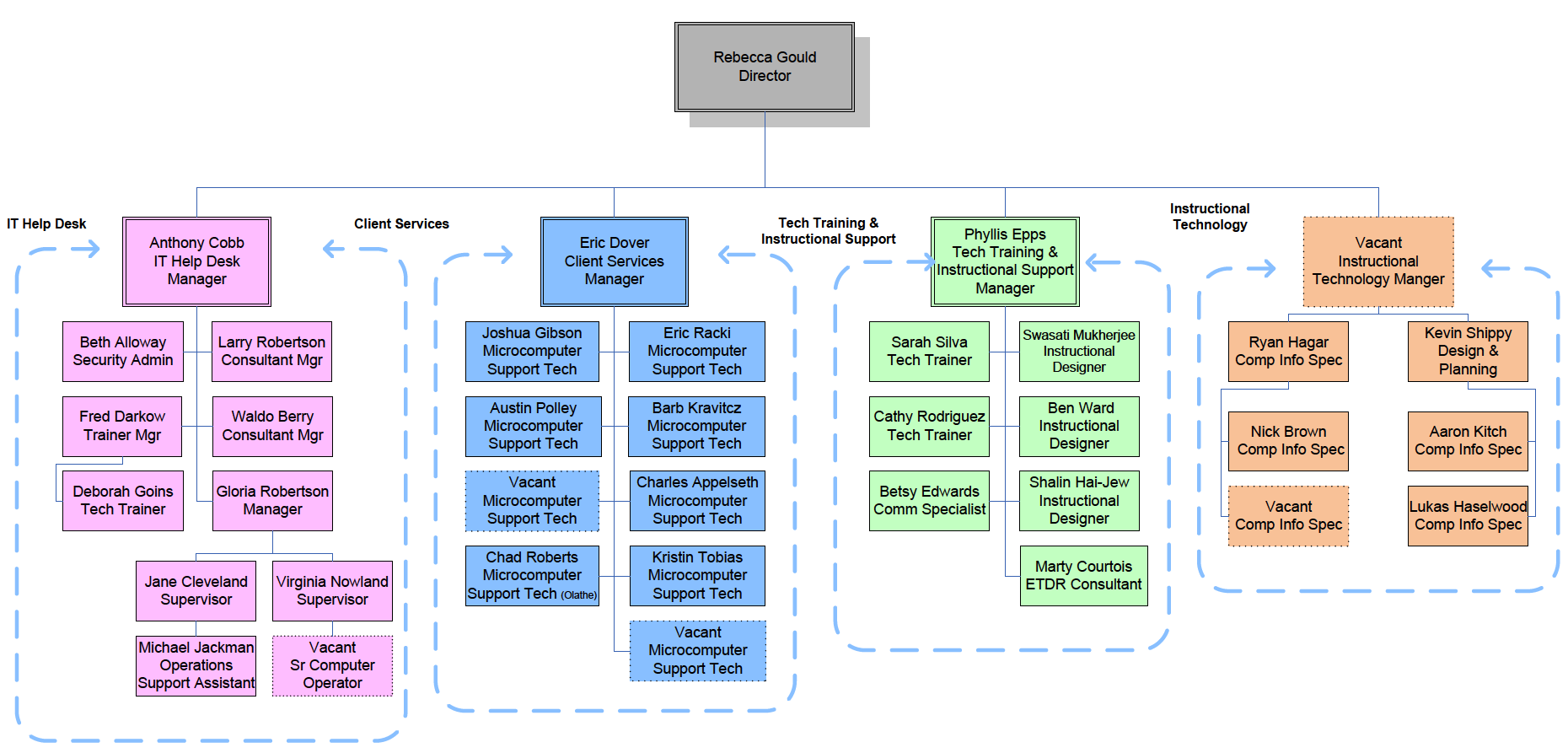
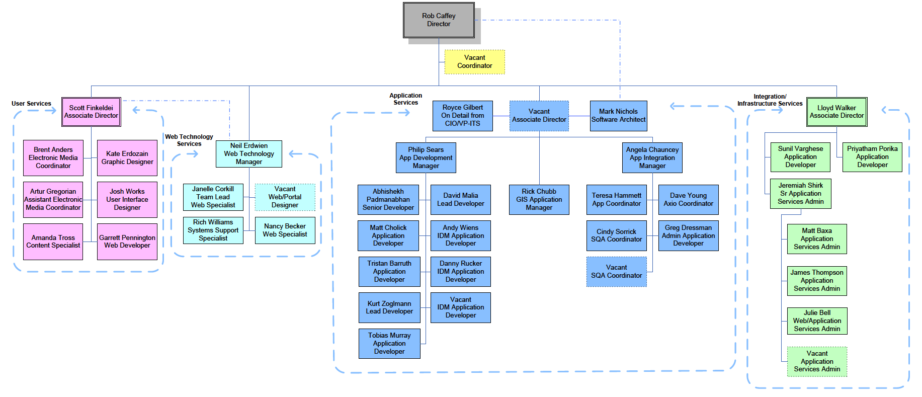
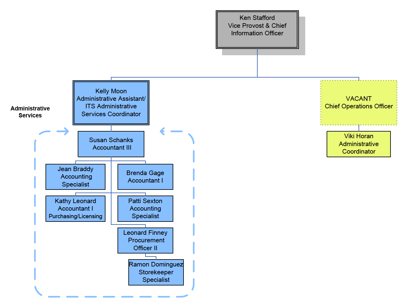
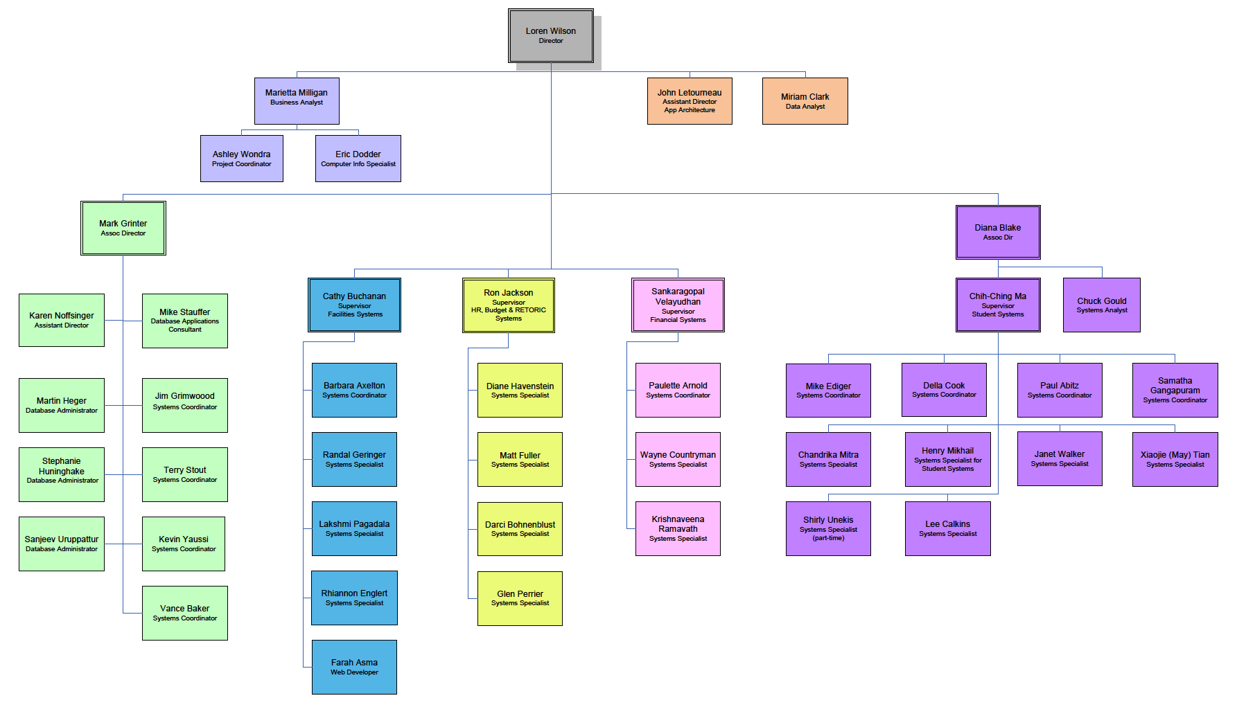
Chief Information Officer

Services Administrator

Database Administrator

Systems Coordinator

Systems Specialist

Systems Analyst

Systems Administrator

What does a system administrator do?
Great video from Alberta Learning Information Service.


Also...

Network Administrator

Chief Information Security Officer

Security Analyst

Help Desk Staff

Review

Other Resources